enginakyurt from Unsplash" title="Photo by enginakyurt from Unsplash" fetchpriority="high" />
"Я очень много пью жидкости, постоянно беспокоит жажда... Сахар в норме.... Наверное, у меня несахарный диабет? "
Сегодня пациенты хорошо осведомлены о многих эндокринных заболеваниях. Но эта осведомленность не всегда помогает диагностике, и в большинстве случаев меняет работу врача с модели "найти заболевание" на "исключить заболевание", которое уже "нашел" у себя пациент.
Очень часто это происходит с несахарным диабетом. Если пациент много пьет жидкости, он уже может подозревать у себя это заболевание. Но что значит - много? Считается, что в норме человек выделяет от 1,5 до 2,5 литров мочи, но эта цифра зависит от многих факторов - например, питьевых привычек и температуры окружающей среды.
Говоря о несахарном диабете, обычно мы имеем ввиду не менее 3-5 и более литров воды в сутки, а это достаточно много, хотя столько может выпить и здоровый человек, особенно в жару и во время интенсивных нагрузок.
Патогенез
Несахарный диабет возникает тогда, когда нарушается выработка или действие АДГ (вазопрессина, антидиуретического гормона), и организм не может регулировать обмен воды и концентрировать мочу в пределах нормального объема. Обычно он синтезируется в гипоталамусе и остается "на хранении" в гипофизе. То, каким образом этот механизм нарушился, определяет, какая форма несахарного диабета будет диагностирована и как она будет лечиться. Чаще всего мы встречаем центральный несахарный диабет - когда проблема кроется в структурах центральной нервной системе (ЦНС), а конкретно - в головном мозге (в области гипоталамуса и гипофиза), где происходит регуляция синтеза АДГ. А причины могут быть разные: травмы, послеоперационные и другие изменения этой зоны (до половины случаев диагностируемого в наши дни несахарного диабета), а также генетические заболевания (до 5% случаев), и нарушения со стороны почек - подробнее изложено в наших клинических рекомендациях.
У пациентов с онкологическими заболеваниями до 90 % случаев несахарного диабета возникает из-за метастазирования опухоли через кровь в нейрогипофиз. Наиболее часто метастазируют в гипофиз рак молочной железы, легких, простаты и почек, а также лимфомы.
Проблема может быть не самим АДГ, его количестве и качестве, но и в почках, которые "не подчиняются" ему, перестают реагировать на этот гормон. Такой несахарный диабет мы называет нефрогенным. Этот дефект может быть наследственным (генетическим), а также возникать при почечной недостаточности и других электролитных сдвигах.
А еще бывает несахарный диабет беременных, или гестационный несахарный диабет, когда во время беременности плацента вырабатывает фермент, разрушающий материнский АДГ. Он может самостоятельно пройти после родов.
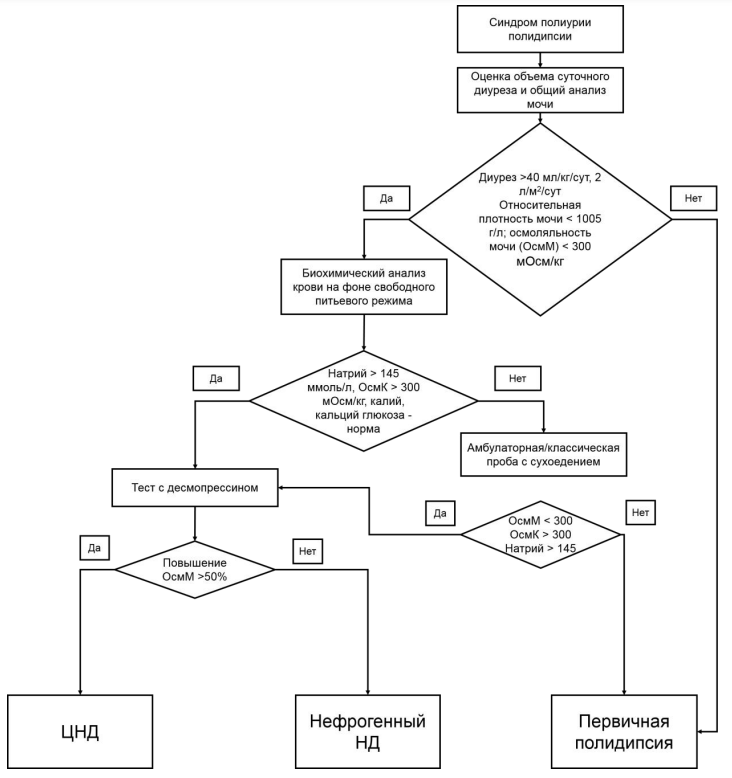
Диагностика
Один из самых базовых анализов, который позволяет исключить несахарный диабет - общий анализ мочи утром, после полноценного ночного сна без злоупотребления лишней жидкостью.
Если плотность мочи будет в норме или даже повышена - организм сохранил способность концентрировать мочу, а текущая перегрузка жидкостью вероятно носит поведенческий характер. Такое состояние мы называем первичной полидипсией (полидипсия - повышенное или избыточное употребление воды).
При первичной полидипсии не выявляется какого-либо нарушения со стороны секреции или действия АДГ, но может быть индивидуальное снижение "порога жажды", или психологические особенности в виде "компульсивного" приема жидкости - например, когда человек нервничает. А избыток жидкости просто выделяется с мочой, пугая пациентов. Не всегда даже пациент осознает реальный объем потребляемой жидкости, так как такой режим уже мог войти у него в привычку.
При вторичной полидипсии жажда возникает вследствие какого-либо раздражающего фактора - жары, избыточного употребления соли или физической активности, а также при эндокринных и других заболеваниях: мы исключаем повышения глюкозы, кальция, снижение калия и почечную недостаточность (обычно в анализах проявляется повышением креатинина и мочевины).
Полидипсия также может быть медикаментозной - например, если пациенту назначены "мочегонные" препараты, и из-за активной потери жидкости повышается жажда, или назначены препараты лития или другие медикаменты с таким побочным эффектом.
Для подтверждения диагноза именно НЕСАХАРНОГО ДИАБЕТА может быть мало одних только анализов. Однозначно диагноз можно поставить в ситуации, если гиперосмоляльность крови (более 300 мОсм/кг) и/или гипернатриемия (более 145 ммоль/л) сочетается с низкой осмоляльностью мочи (менее 300 мОсм/кг). Но если пациент с несахарным диабетом достаточно пьет жидкости, этого может и не быть. В сомнительных случаях (когда и и исключить диагноз однозначно нельзя, и для его подтверждения человек недостаточно "обезвожен", нужно проводить специальную пробу, ограничивающую жидкость. Она проводится строго в стационаре, под контролем анализов!
Если диагноз несахарного диабета подтвержден, для разграничения его центрального или почечного генеза проводится проба с аналогами АДГ.
При подозрении на несахарный диабет центрального генеза с целью топической диагностики обычно проводят МРТ с контрастным усилением.
При нефрогенном генезе несахарного диабета рекомендуется исследование функции и структуры почек.
Лечение
Если проблема в опухоли, сдавливающей область его выработки, лечение может быть радикальным - удаление опухоли. Если эта область уже разрушена каким-либо патологическим процессом, то мы можем назначить синтетические аналоги АДГ (препараты десмопрессина), которые в настоящее время бывают как в виде таблеток, так и в виде спрея. Доза и режим приема определяется лечащим врачом! Спрей обычно используется при необходимости приема больших доз, и его прием ограничен проявлениями ОРВИ и насморком. Таблетки требует приема строго до еды, и их всасывание может быть хуже при патологии ЖКТ.
Основная цель лечения десмопрессином – подбор минимально эффективной дозы препарата с целью избавления от жажды и избыточного выделения мочи. Не следует считать целью лечения обязательное повышение относительной плотности мочи в анализе!
В связи с разными профилями действия естественного десмопрессина и препаратов десмопрессина, пациентам на такой терапии не рекомендуется перегрузка жидкостью - например, не пить более 300 мл напитка за раз, не съедать в одиночку водянистые фрукты (такие как арбуз). Обсудите свои индивидуальные ограничения с врачом.
А вот если причина в почках, то есть несахарный диабет нефрогенный, то лечение совсем другое - как ни странно, могут применяться мочегонные препараты определенной группы, ограничение соли, питьевой режим и противовоспалительные препараты.
В каждом конкретном случае тактику лечения определяет врач.
Такие пациенты должны ежегодно обследоваться у эндокринолога - проводить общий анализ мочи, оценивать диурез и частоту мочеиспусканий ночью, жажду, сдавать анализ крови на натрий, калий, глюкозу и креатинин. При центральном генезе несахарного диабета также может потребоваться контроль МРТ головного мозга (с контрастом), по назначению лечащего врача.
Статья носит информационный характер - для получения плана диагностики и лечения следует обратиться к врачу.
Врач-эндокринолог, диетолог Подхватилина А. С.
Подробнее https://vash-endoc.livejournal.com/10007.html?...